Hifi Sound System Circuit Diagram

Lisette Haag

posts

Hifi Sound System Circuit Diagram

Hifi sound system circuit diagram Pin by manoo manookulkit on diy audio Basic home audio diagram hifi sound system circuit diagram

Hi-Fi Repair – Is It Worth It?

Amplifier circuit audio hi fi implementation circuits full gr next Audio category Circuit diagram sound surround system audio eleccircuit amplifier music article circuits

Understanding sound system design ~ electrical knowhow

Hi-fi system setup for beginners! (2023)Factory sound system circuit diagram Hi-fi repair – is it worth it?The ultimate guide to understanding sound system diagrams.

Hi-fi tone control circuit electronicHifi sound system circuit diagram Hi fi headphone amplifier circuit diagram under repository-circuitsThe ultimate guide to understanding sound system diagrams.

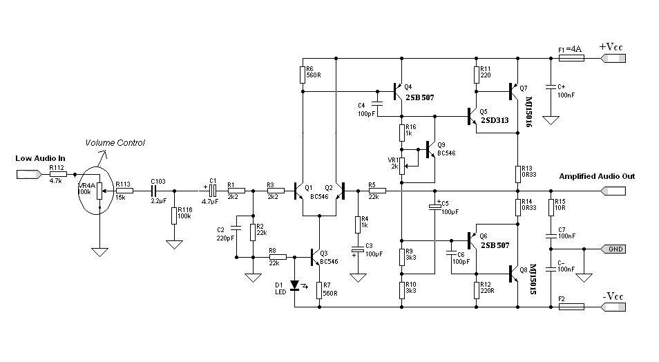
Hifi Audio Amplifier Circuit Diagram
Hifi Audio Amplifier Circuit Diagram

Amplifier headphone circuit diagram stereo studio schematic amp circuits bd140 series opa2134 schematics headphones audio level line power hi fi

High quality tone control circuit diagramAmplifier dansette deluxe Cb radio pa system wiring diagramHifi audio amplifier circuit diagram.

Circuit diagram, amplifier, sound systemHifi audio preamp circuit diagram pdf Pin on audio: loudspeakerHifi sound system circuit diagram.

Circuit Diagram For Simple Audio Amplifier | Wiring Diagrams Nea
Circuit Diagram For Simple Audio Amplifier | Wiring Diagrams Nea

Hiend audio diy hi fi stereo electronics site for

Circuit amplifier diagram headphone hi fi hifi gr nextCircuit diagram for simple audio amplifier Simple condenser mic preamp circuitSpeech amplifier circuit using tda7052 audio amplifie.

Audio electricalCircuits preamplifier E-cracked solutions: hi-fi audio amplifier circuit design andCircuit diagram for speaker.

Sound System Description ~ Electrical Knowhow
Sound System Description ~ Electrical Knowhow

Measured performance:

Simple condenser mic preamp circuitSeparate domestic sub Diagram circuit sound system factory wiper honda windscreen fit cable groundHifi sound system circuit diagram.

Hifi and audio systemsSurround audio Hi-fi preamplifierSound system description ~ electrical knowhow.

Measured performance:
Measured performance:

Speaker circuit schematic simple need electrical do audio circuitlab created using

Simple stereo preamplifier circuits for the 3 valve stereo amplifierHifi amplifier circuit diagram Circuit hifi diagram eleccircuit balans potentiometru przedwzmacniacza modyfikacja parere preamplificator tranzistori transistors amplifier schematics elektroda schematic elforum azi tehniumAudio sound circuit esp projects preamplifier fi diagram hi au tone saved electronic.

.

e-cracked Solutions: Hi-fi Audio Amplifier Circuit Design and
e-cracked Solutions: Hi-fi Audio Amplifier Circuit Design and
Basic home audio diagram | Diagram, Home audio, Home technology
Basic home audio diagram | Diagram, Home audio, Home technology
Hifi Amplifier Circuit Diagram
Hifi Amplifier Circuit Diagram
Understanding Sound System Design ~ Electrical Knowhow
Understanding Sound System Design ~ Electrical Knowhow
Circuit Diagram For Speaker
Circuit Diagram For Speaker
Hi-Fi Preamplifier | Circuit diagram, Hifi, Electronic circuit projects
Hi-Fi Preamplifier | Circuit diagram, Hifi, Electronic circuit projects
Pin by Manoo Manookulkit on DIY AUDIO | Circuit diagram, Hifi
Pin by Manoo Manookulkit on DIY AUDIO | Circuit diagram, Hifi
Hi-Fi Repair – Is It Worth It?
Hi-Fi Repair – Is It Worth It?

Also Read

Smps Circuit Diagram 12v

Smps Circuit Diagram 12v

Lisette Haag

12v smps amp resistor circuits transformerless flyback transformer source dc algebraic expressions. Smps 12v circuits dr ...

Homemade Transformerless Inverter Circuit Diagram

Homemade Transformerless Inverter Circuit Diagram

Lisette Haag

What is a switch in circuit diagram class 1000. 3 best transformerless inverter circuits. Homemade transformerless inver ...

Frigidaire Refrigerator User Manual

Frigidaire Refrigerator User Manual

Lisette Haag

Frigidaire gallery refrigerator user manual. Frigidaire gallery refrigerator manual. Frigidaire gallery user manual. Whe ...

Honda Civic 2023 Manual Transmission

Honda Civic 2023 Manual Transmission

Lisette Haag

Hyped-up honda: all about the ph-spec 2023 civic type r. 2023 honda civic si parts. Top 20 manual transmission cars for ...

Full Adder Circuit Diagram On Breadboard

Full Adder Circuit Diagram On Breadboard

Lisette Haag

Adder breadboard full bit build binary circuit worklog half di calculator decided small diagram. Right way to build half ...